2019年4月1日制定
2024年6月1日改定
2025年6月1日改定
有限会社 アズエンタープライズ
有限会社アズエンタープライズ(以下「当社」といいます)は、「お客様第一」を私たちの心構えとし、「みなさまの『安心と満足』が私たちの喜び」という経営理念を掲げております。
当社は、お客様第一の取り組みを一層推進するため、金融庁が策定した「顧客本位の業務運営に関する原則」を踏まえ、「お客様本位の業務運営方針」を策定いたしました。
本方針に基づき、お客様一人ひとりを大切にした業務運営を推進してまいります。
お客様本位の業務運営に関する方針(FD方針)
◆1.お客様本位の業務運営を徹底してまいります。
当社は、お客様から選ばれる代理店を目指し、「お客様本位の業務運営に関する方針」に則り、「お客様第一」の業務運営を徹底してまいります。
<具体的な取り組み>
本方針は、社会情勢や経営環境の変化等を踏まえ、定期的に見直してまいります。
【原則2】顧客の最善の利益の追求
◆2.お客様に安心と満足を提供するため、常にお客様にふさわしい最適かつ最高の保険の提供に努めます。
<具体的な取り組み>
当社はお客様に誠実・公正な業務を行えるよう、「お客様本位の業務運営方針で策定した方針、取組内容を社員全員で日々の業務において確実に実践してまいります。
お客様の声を積極的に収集するため、アンケートの依頼を満期案内に同封し、契約時もアンケートご協力の声掛けを徹底してまいります。さらにお客様の声を分析し研修と合わせて社員全員が質の高い保険募集に取組むため、毎月業務報告会を開催し業務レベル向上の体制を構築してまいります。
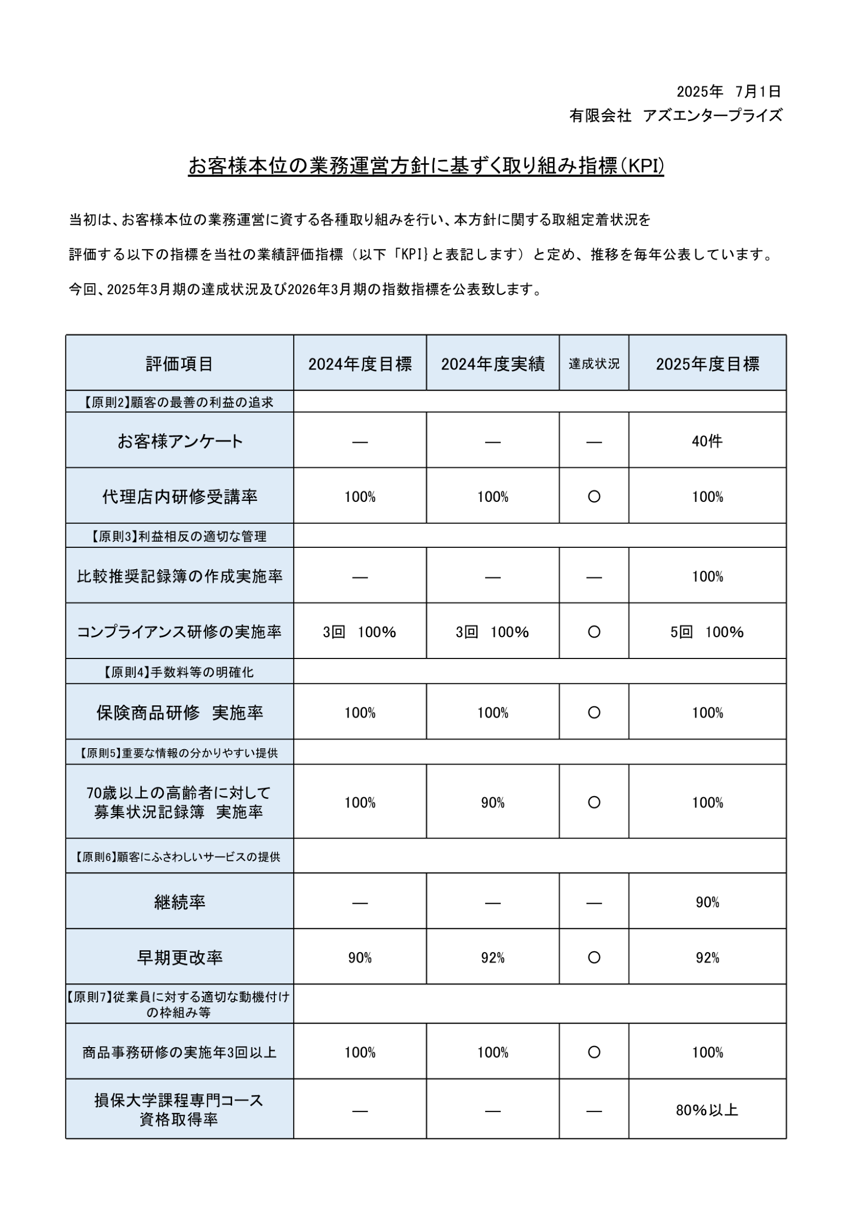
KPI:お客様アンケートの回答件数、40件 (前年度 未実施)
研修の受講率 100% (前年度 100%)
【原則3】利益相反の適切な管理
◆3.お客様の利益に反しない適切な管理を行います。
当社は、お客様への保険商品のご案内に際し、人的、資本的な関係を有する保険会社の商品を優先してお勧めすることはいたしません。常にお客様のご満足を優先し、最適な商品・サービスの提供を心掛けるため、コンプライアンス研修を実施し、品質向上に努めお
客様の利益に反しない業務運営に努めてまいります。
KPI:比較推奨記録簿の作成 実施率 100%(前年度 未実施)
年5回のコンプライアンス研修 実施率 100% (前年度 3回100%)
【原則4】手数料等の明確化
◆4.お客様が負担する手数料その他費用の詳細をどのようなサービスの対価に関するものかを含め、お客様が理解できるように情報提供しわかりやすい説明に努めます。
当社は、お客様への正しくわかりやすい商品説明を行うとともに、お客様が負担する手数料その他の諸費用を確実に説明できるよう、営業担当者のスキルアップを図るべく、研修を実施します。
KPI:保険商品研修 実施率 100% (前年度 100%)
【原則5】重要な情報の分かりやすい提供
◆5.保険商品についてわかりやすい説明に努めます。
当社は、お客様に保険商品の商品内容を正しくご理解いただき、ご自身に適する最善の保険商品をお選びいただけるよう、保険商品のご説明にあたり、パンフレット、重要事項説明書、意向把握確認シート等を活用し、社員一同で説明内容や説明方法を創意工夫し、お客様に寄り添い親切でわかりやすい説明に努めます。
また、高齢のお客様・障がい者のお客さまに対しては、ご家族の同席のお願いや複数回の訪問や確認に取組み募集状況記録票に対応状況を記録し今後のお客様の対応に活用します。
KPI:すべてのお客様の対応記録を残す
70歳以上のすべての高齢者に対して募集状況記録表を別途作成し証跡を残す実施率100% (前年度 90%)
【原則6】顧客にふさわしいサービスの提供
◆6.お客様にふさわしい保険商品・サービスを提供します。
当社は、保険会社の委託を受けた保険代理店として、お客様の年齢、家族構成等を含めたライフステージに応じ、お客様のご意向を適正に把握し、常にお客様一人ひとりにふさわしい保険商品のご提供に努めます。
また、保険商品の特性に応じて、お客様の知識、ご経験、ご加入の目的ならびに資産の状況等を総合的に勘案し、お客様にご納得いただける保険商品のご案内に努めます。
比較推奨記録簿を作成し、お客様にふさわしく納得された商品の提供に努めます。
お客様が事故にあわれた際は、保険会社と連携し当社が中心となって迅速な対応に努めお客様が安心する事故対応を目指します。満期時や契約確認時、ホームページを活用し、お客様に寄り添った情報発信をしてまいります。
KPI:継続率 90%(前年度 未実施) 早期更改率 92%(前年度 92%)
【原則7】従業員に対する適切な動機づけの枠組み等
◆7.お客様へ適正な保険商品のご提供、保険サービス全般に係わる教育、研修および点検を行ってまいります。
当社は、お客様本位の業務運営方針を的確に実践するため、保険商品の適正なご提供に係わる教育、品質向上研修の研修計画を策定し、商品、サービス、周辺知識など幅広い観点での知識を習得し、お客さまに最適な商品のご提案、問題解決に取り組む研修およびその実施状況に関する点検を定期的に実施してまいります
KPI:コンプライアンス研修年5回実施(前年度 3回)
商品事務研修の実施 年3回以上(前年度 100%)
従業員の損保大学課程専門コース 資格取得 80%以上(前年度 未実施)

